1 – The power input terminals.
2 – The relay output terminals.
3 – IO input terminal.
4 – Enter the status indicator, IO input high when lit, blue light.
5 – The relay output status indicator, the relay is turned on, the red light.
6 – TTL serial output.
7 – Boot mode selection jumper.
2 – The relay output terminals.
3 – IO input terminal.
4 – Enter the status indicator, IO input high when lit, blue light.
5 – The relay output status indicator, the relay is turned on, the red light.
6 – TTL serial output.
7 – Boot mode selection jumper.
A: 7-30V+ DC power supply
B: Power supply ground
C: Normally closed (NC) relay contact
D: Common (COM) relay contact
E: Normally open (NO) relay contact
F: 5V+ out
G: ESP8266 GPIO5 Optocoupler Input
H: Ground (isolated optocoupler input)
B: Power supply ground
C: Normally closed (NC) relay contact
D: Common (COM) relay contact
E: Normally open (NO) relay contact
F: 5V+ out
G: ESP8266 GPIO5 Optocoupler Input
H: Ground (isolated optocoupler input)
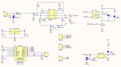
scematic
script Blynk
/************************************************************************** Title: Simple ESP-8266 blynk/yunshan wifi relay control
* File: esp8266_yunshan_relay.ino
* Author: James Eli
* Date: 12/25/2016
*
* This program controls a Yunshan wifi relay module communicating through
* the onboard esp-8266-12e module. The module is controlled from the
* internet via the Blynk cloud app.
*
* Notes:
* (1) Requires the following arduino libraries:
* ESP8266
* Blynk
* (2) Compiled with arduino ide 1.6.12
* (3) Uses three Blynk app widgets:
* V0: button configured as a switch.
* V1: led.
* V2: led.
*************************************************************************
* Change Log:
* 12/25/2016: Initial release. JME
* 12/31/2016: Added input pin status. JME
* 01/15/2017: Added volatile. JME
*************************************************************************/
#include <ESP8266WiFi.h>
#include <BlynkSimpleEsp8266.h>
// Esp8266 pins.
#define ESP8266_GPIO2 2 // Blue LED.
#define ESP8266_GPIO4 4 // Relay control.
#define ESP8266_GPIO5 5 // Optocoupler input.
#define LED_PIN ESP8266_GPIO2
// Blynk app authentication code.
char auth[] = "***";
// Wifi SSID.
const char ssid[] = "***";
// Wifi password.
const char password[] = "***";
// Flag for sync on re-connection.
bool isFirstConnect = true;
volatile int relayState = LOW; // Blynk app pushbutton status.
volatile int inputState = LOW; // Input pin state.
void setup() {
pinMode( ESP8266_GPIO4, OUTPUT ); // Relay control pin.
pinMode( ESP8266_GPIO5, INPUT_PULLUP ); // Input pin.
pinMode( LED_PIN, OUTPUT ); // ESP8266 module blue LED.
digitalWrite( LED_PIN, LOW ); // Turn on LED.
Blynk.begin( auth, ssid, password ); // Initiate Blynk conection.
digitalWrite( LED_PIN, HIGH ); // Turn off LED.
}
// This function runs every time Blynk connection is established.
BLYNK_CONNECTED() {
if ( isFirstConnect ) {
Blynk.syncAll();
isFirstConnect = false;
}
}
// Sync input LED.
BLYNK_READ( V2 ) {
CheckInput();
}
// Blynk app relay command.
BLYNK_WRITE( V0 ) {
if ( param.asInt() != relayState ) {
relayState = !relayState; // Toggle state.
digitalWrite( ESP8266_GPIO4, relayState ); // Relay control pin.
Blynk.virtualWrite( V1, relayState*255 ); // Set Blynk app LED.
}
}
// Debounce input pin.
int DebouncePin( void ) {
// Read input pin.
if ( digitalRead( ESP8266_GPIO5 ) == HIGH ) {
// Debounce input.
delay( 25 );
if ( digitalRead( ESP8266_GPIO5 ) == HIGH )
return HIGH;
}
return LOW;
}
// Set LED based upon state of input pin.
void CheckInput( void ) {
if ( DebouncePin() != inputState ) {
Blynk.virtualWrite( V2, inputState*255 );
inputState = !inputState;
}
}
// Main program loop.
void loop() {
Blynk.run();
CheckInput();
//yield(); //Updated: 3/8/2017
}
